Third parties control your data. Should they? Your business, your files, your future – handed over to external providers with unclear policies and unknown risks. Stop relying on the cloud. Own your infrastructure.
Introducing the Rose Data Server (RDS2216) – a high-performance, all-in-one storage, networking, and container platform designed for enterprise environments. Secure, scalable, and under your control.
Why Choose RDS2216?
- 20 U.2 NVMe storage slots – Ultra-fast, high-density storage for demanding workloads.
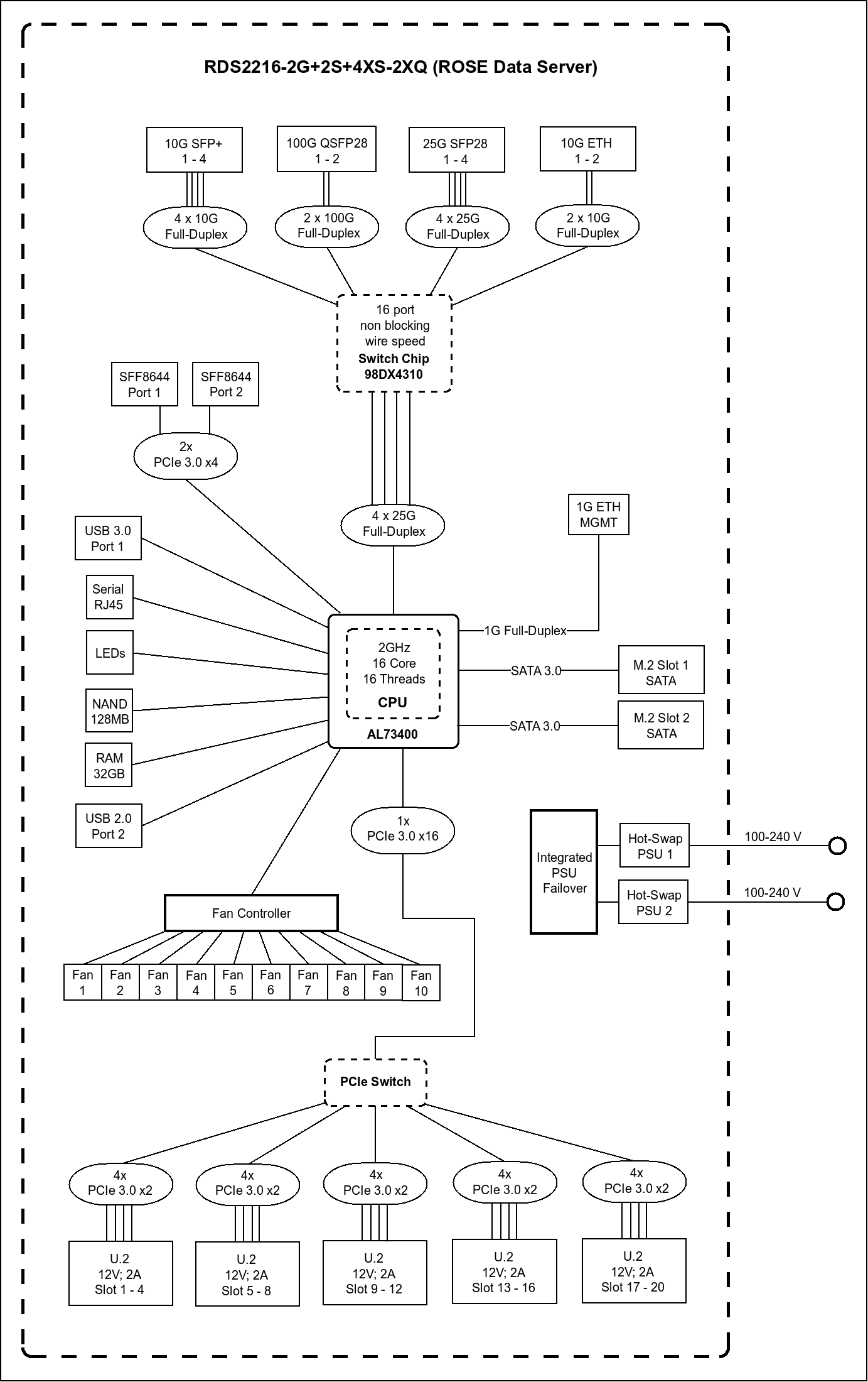
- 100G high-speed networking – 2× 100G QSFP28 ports, 4× 25G SFP28 ports, 4× 10G SFP+ ports, 2× 10G Ethernet ports, and an extra SFF-8644 interface for flexible connectivity.
- 16-core 2 GHz ARM CPU + 32GB DDR4 RAM – High-performance processing for networking, storage, and virtualization.
- Massive energy savings – Cut power consumption and heat output while maintaining high performance – an eco-friendly solution for data-heavy environments.
- Runs RouterOS – The most flexible, modular networking OS. Supports advanced storage capabilities, including exporting block devices over NVMe-TCP, encryption layers, and modular storage configurations for scalable infrastructure. No subscriptions. No paywalls.
- Container-ready – Run MinIO, Nextcloud, Shinobi, Frigate, and other OCI-compliant containers with ease. We’ve added two USB ports for additional devices and further adaptability.
- Includes dual hot-swappable power supplies – Ensuring uninterrupted operation and quick replacement without unnecessary downtime.
One Device. Endless Possibilities.
It’s a breakthrough in flexible networking and storage for the most demanding enterprise environments. Reliable 100-Gigabit connectivity. Ultra-fast NVMe storage support. Containers. Enterprise-grade performance.
No subscriptions. No paywalls. Just pure, future-proof performance.
You buy it – you own it. Forever. That’s a core MikroTik principle.
Specifications
| Details |
| Product code |
RDS2216-2XG-4S+4XS-2XQ |
| Architecture |
ARM 64bit |
| CPU |
AL73400 |
| CPU core count |
16 |
| CPU nominal frequency |
2000 MHz |
| Switch chip model |
98DX4310 |
| Dimensions |
476 x 443 x 44 mm |
| RouterOS license |
6 |
| Operating System |
RouterOS v7 (Special ROSE edition) |
| Size of RAM |
32 GB |
| Storage size |
128 MB |
| Storage type |
NAND |
| MTBF |
Approximately 200’000 hours at 25C |
| Tested ambient temperature |
-20°C to 50°C |
| IPsec hardware acceleration |
Yes |
Powering
| Details |
| Number of AC inputs |
2 |
| AC input range |
100-240 |
| Frequency (Hz) |
50-60 |
| Max power consumption |
286 W |
| Max power consumption without attachments |
105 W |
| Cooling type |
10 fans |
Ethernet
| Details |
| 10/100/1000 Ethernet ports |
1 |
| Number of 1G/2.5G/5G/10G Ethernet ports |
2 |
Fiber
| Details |
| SFP+ ports |
4 |
| Number of 25G SFP28 ports |
4 |
| Number of 100G QSFP28 ports |
2 |
Peripherals
| Details |
| Serial console port |
RJ45 |
| Number of USB ports |
2 |
| USB Power Reset |
Yes |
| USB slot type |
USB 3.0 type A |
| Max USB current (A) |
1 |
| Number of M.2 slots |
2 |
Other
| Details |
| CPU temperature monitor |
Yes |
| PCB temperature monitor |
Yes |
| Voltage Monitor |
Yes |
| Mode button |
Yes |
Certification & Approvals
| Details |
| Certification |
CE, EAC, ROHS |
| IP |
20 |
The device has an operating system preinstalled and licensed. No separate purchase is necessary and the product is ready to use. The device includes free software updates for the life of the product or a minimum of 5 years starting from date of purchase.
Ethernet test results
- All tests are done with Xena Networks specialized test equipment (XenaBay),and done according to RFC2544 (Xena2544)
- Max throughput is determined with 30+ second attempts with 0,1% packet loss tolerance in 64, 512, 1518 byte packet sizes
- Test results show device maximum performance, and are reached using mentioned hardware and software configuration, different configurations most likely will result in lower results
IPsec test results
- All tests are done with Xena Networks specialized test equipment (XenaBay),and done according to RFC2544 (Xena2544)
- Max throughput is determined with 30+ second attempts with 0,1% packet loss tolerance in 64, 512, 1400 byte packet sizes
- Test results show device maximum performance, and are reached using mentioned hardware and software configuration, different configurations most likely will result in lower results